专注动物矿物元素营养与健康

关注公众号 关注视频号

联系电话400-027-1997

联系电话19183816468

188金宝搏安卓下载
-新闻中心

热搜关键词: 蛋鸡饲料添加剂厂家 生物饲料添加剂 188app下载 饲料添加剂厂家

有机微量元素羟基蛋氨酸锌的特点及在水产动物上的应用

来源:188金宝搏安卓下载 微营养 | 发布日期:2022-12-22

微量元素营养是当今水产动物养殖和配方技术最前沿的研究领域,长期以来水产养殖大部分以传统无机盐来提供微量元素营养。随着研究的深入,传统无机盐在生产、使用过程中存在较大的安全隐患,以及由于微量元素选择使用不当导致的水产品品质问题和环境污染问题,愈来愈引起人们的关注和重视。安全、稳定、高效、环保的新型有机微量元素添加剂产品的研究与选用已成为水产行业日益重视的焦点。

1

锌(Zn)是水产动物营养中重要的必需微量元素,由于其在体内广泛的生理生化功能而被称为“生命元素”。锌的添加形式一般分无机盐和有机盐两种,无机盐形式的主要有碱式氯化锌( Zn5OH8Cl2 ·H2O )、氧化锌(ZnO)、硫酸锌(ZnSO4 )等;有机盐形式的主要有蛋白锌、甘氨酸锌、羟基蛋氨基酸锌、蛋氨酸锌等。近年来,有机锌在动物上应用的研究报道很多,诸多的报道显示,无论是在畜禽上还是水产上,有机锌的生物学效价都要高于无机锌,在饲料中添加有机锌可有效降低饲料中锌的添加水平。

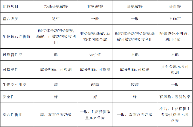
1、市面上常见有机锌源比较

市场上常见的有机锌源主要有蛋白锌、甘氨酸锌、羟基蛋氨基酸锌、蛋氨酸锌等,不同有机锌源由于配体及配体来源差异、生产工艺的不同导致产品质量的差异,应用到动物体后呈现的效果也会有很大的差异,具体可见表1

1常见有机锌的比较

表1

2、羟基蛋氨酸锌的特点

2.1、化学结构稳定

羟基蛋氨酸分子中带有一个羧基及羟基,能够与锌离子分别以离子键及配位键的形式结合构成一个五元环结构,形成的羟基蛋氨酸锌具有良好的稳定性,不容易在空气中、遇水或高温下离解、吸潮、结块,不易导致微量元素的营养丢失,能有效保证微量元素精准营养的实现;另外,在动物消化道中也不易与其他营养物质形成不溶物,不会影响其他营养成分的消化吸收;同时,羟基蛋氨酸锌在饲料加工过程中不易分解,不会与饲料中其他营养成分如维生素、酶制剂、油脂发生氧化反应而发生潮解,影响饲料或预混料的稳定性。

2.2、双重营养成分 性价比高

羟基蛋氨酸锌是微量元素营养价值时代的新一代有机产品,具有双重营养作用,在补充饲料锌营养的同时补充蛋氨酸营养,可有效避免饲料中因蛋氨酸添加不足带来的生产问题。

2.3、更好的生物学利用率

根据近几年羟基蛋氨酸锌在动物应用上的研究成果显示,羟基蛋氨酸锌能有效避免与其他微量元素间的拮抗作用,生物学效价及利用率高,其生物学效价一般为硫酸锌的130%~380%,在满足水产动物特殊生产阶段需求同时能够很好的保护环境。

3、羟基蛋氨酸锌在水产动物上应用

Apines等(2003)在含有本底锌30mg/kg 的半纯化饲料中添加1.5%的植酸和4% 的磷酸钙,并且额外补充羟基蛋氨酸锌和硫酸锌,结果发现,羟基蛋氨酸锌组的虹鳟期末增重显著高于添加相同剂量的硫酸锌组,表明羟基蛋氨酸锌在植酸或磷酸钙的存在下仍具有更高的生物学优势Apines等( 2004)在含锌量为40mg/kg的虹鳟实用饲料中分别添加 40mg/kg硫酸锌、40mg/kg羟基蛋氨酸锌和 20mg/kg羟基蛋氨酸锌,将这三种饲料分别记做SF AMAM-Hf,结果发现, AM-Hf组虹鳟生长性能、酶活及组织沉积与SF组相当,而 AM组虹鳟的碱性磷酸酶(AKP)、 DNA聚合酶、Cu-Zn SOD活性均比 SF组高,表明羟基蛋氨酸锌是一种更有效的锌源添加形式。朱年华(2012)在鲫鱼饲料中分别添加 50mg/kg Zn水平的不同锌源,即一水硫酸锌和羟基蛋氨酸锌,该报道发现,与硫酸锌组对比,添加羟基蛋氨酸锌组鲫鱼增重率提高6.13% ,平均日增重提高5.58%,特定生长率提升4.20% ,充分说明,在鲫鱼饲料中添加羟基蛋氨酸锌相对无机硫酸锌更有利于提高鲫鱼的生产性能。曹春艳(2012)试验发现,羟基蛋氨酸锌比无机锌具有提高鱼生长性能、促进锌在椎骨中沉积以及提高鲫鱼抗氧化性能的优势,以椎骨锌及血清 SOD为评价指标,羟基蛋氨酸锌组的相对生物学效价分别是硫酸锌的181% 312%。王二龙(2014)在石斑鱼中试验发现,以生长性能、非特异性免疫酶活力及体组织锌沉积量为评价指标,羟基蛋氨酸锌的相对生物学效价为硫酸锌的 153%~273%,综合平均为200.33%,不仅更好的促进水产动物的生产性能、免疫及抗氧化能力,并且能够很好的保护环境。

大量理论和应用研究表明,羟基蛋氨酸锌的生物学利用率高,能有效改善水产动物肠道健康,促生长;有利于氨基酸平衡,提高氨基酸利用率,降低饵料系数;增强抗应激和抗病力,提高成活率;维持皮肤、鳍条完整和健康;促进虾蟹甲壳形成和硬化等功效,是一种安全、高效、优质的新型有机锌源,可广泛在水产动物中应用。

最新资讯

Baidu
map