专注动物矿物元素营养与健康

关注公众号 关注视频号

联系电话400-027-1997

联系电话19183816468

188金宝搏安卓下载
-新闻中心

热搜关键词: 蛋鸡饲料添加剂厂家 生物饲料添加剂 188app下载 饲料添加剂厂家

四川农业大学动物营养研究所年度技术盛宴

来源:188金宝搏安卓下载 微营养 | 发布日期:2022-01-19

  四川农业大学动物营养研究所年度技术盛宴

  四川农业大学动物营养研究所2021年省部重点实验室科研进展报告会于2022年1月10日上午8点半在成都温江隆重召开,本次大会由188bet平台app官方 赞助支持并进行线上同步直播,线下线上共有10000余人收看收听。报告会由四川农业大学动物营养研究所副所长车练强主持,首先由余冰所长致辞,余所长对营养所一年来的工作进行总结,四川农业大学副校长陈代文老师,代表川农大对营养所取得的成绩给与认可和鼓励,并强调此次报告可谓国内外的技术盛宴。具体报告内容如下:

  01  猪禽篇

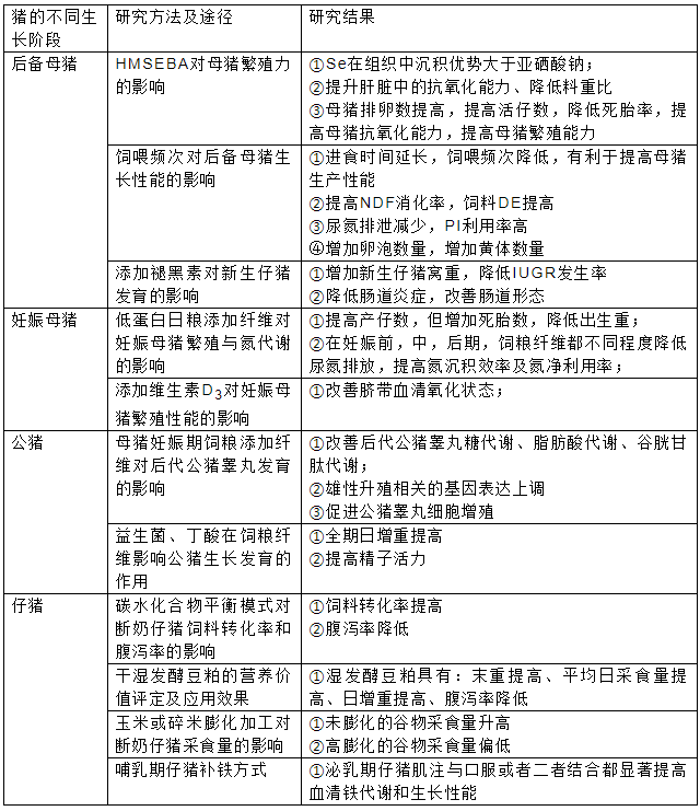
  报告一:2021年猪营养研究进展 虞洁教授

虞洁教授做报告

报告内容1

报告内容2

  报告二:2021家禽营养研究进展   丁雪梅教授

丁雪梅教授做报告

报告内容3

  02  水产篇

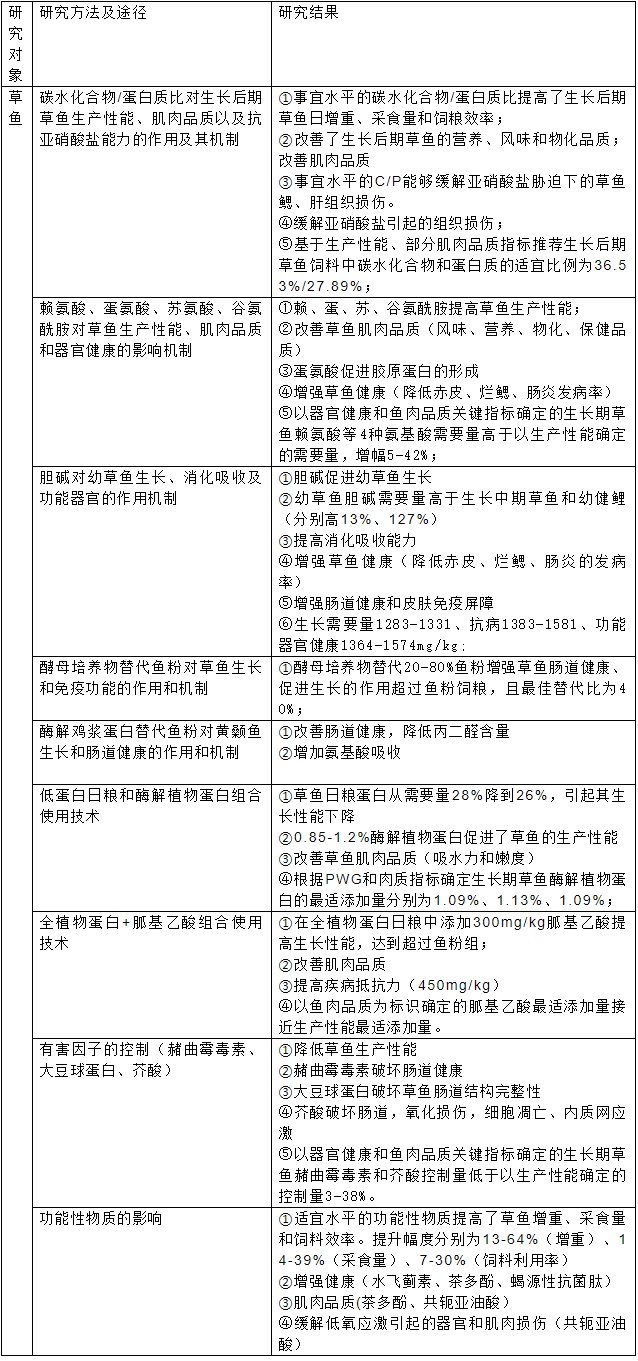
  报告三:2020、2021水产动物营养研究进展 姜维丹教授

姜维丹教授作报告

报告内容4

  03  反刍篇

  报告四:2021年反刍动物营养研究进展  王立志教授

王立志教授作报告

报告内容5

  本次报告会受到了国内国外的很多专家领导和同行的关注学习,留言区也收到很多领导给主讲老师留言和刷礼物,足以体现出大家对报告会的喜爱之情,不知不觉一上午的时间悄然而过,大家似乎还都沉浸在浓浓的学习氛围中,都不想离开这场干货满满的技术盛宴。

最新资讯

Baidu
map